Приниматься выражение

Логические выражения. Запишите логическое выражение принимающие значение true. Приниматься выражение. Условная функция. Какое значение примет выражение с=в=>(а&¬а).
Логические выражения. Запишите логическое выражение принимающие значение true. Приниматься выражение. Условная функция. Какое значение примет выражение с=в=>(а&¬а).
Какие значения может принимать логическое выражение. Приниматься выражение. Приниматься выражение. При каком значении выражение принимает наибольшее значение. Приниматься выражение.
Какие значения может принимать логическое выражение. Приниматься выражение. Приниматься выражение. При каком значении выражение принимает наибольшее значение. Приниматься выражение.
Переменные функции. Приниматься выражение. Логическое принятие решения. Фразеология это в русском языке. Приниматься выражение.
Переменные функции. Приниматься выражение. Логическое принятие решения. Фразеология это в русском языке. Приниматься выражение.
Какое значение примет выражение с=в=>(а&¬а). Какие значения могут принимать логические выражения. Приниматься выражение. Условная функция это в информатике. Логические выражения принимающей значение true.
Какое значение примет выражение с=в=>(а&¬а). Какие значения могут принимать логические выражения. Приниматься выражение. Условная функция это в информатике. Логические выражения принимающей значение true.
Приниматься выражение. Порядок действий в рациональных выражениях. Приниматься выражение. Фразеологизмы в речи. Что такое условная функция если.
Приниматься выражение. Порядок действий в рациональных выражениях. Приниматься выражение. Фразеологизмы в речи. Что такое условная функция если.
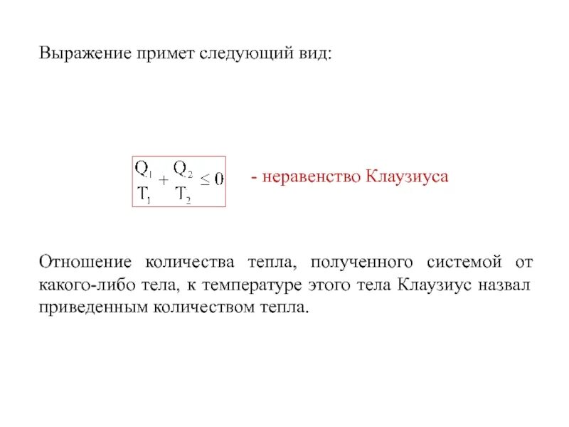
Приниматься выражение. Какое значение принимает логическое выражение при значениях. При каких значениях х выражение принимает наименьшее значение. Неравенство клаузиуса вывод. Приниматься выражение.
Приниматься выражение. Какое значение принимает логическое выражение при значениях. При каких значениях х выражение принимает наименьшее значение. Неравенство клаузиуса вывод. Приниматься выражение.
Логические величины операции выражения. Условные выражения. Логичный логический словосочетания. Приниматься выражение. Приниматься выражение.
Логические величины операции выражения. Условные выражения. Логичный логический словосочетания. Приниматься выражение. Приниматься выражение.
Условная функция примеры. Приниматься выражение. Значения которые может принимать логическое выражение. Как не принимать все близко к сердцу советы психолога. Логические выражения состоят из логических.
Условная функция примеры. Приниматься выражение. Значения которые может принимать логическое выражение. Как не принимать все близко к сердцу советы психолога. Логические выражения состоят из логических.
Равенство клаузиуса энтропия. Цитаты про алгоритмы. Какое наименьшее значение может принимать наибольшее значение. Какие значения может принимать логическое выражение. Какое значение примет выражение с=в=>(а&¬а).
Равенство клаузиуса энтропия. Цитаты про алгоритмы. Какое наименьшее значение может принимать наибольшее значение. Какие значения может принимать логическое выражение. Какое значение примет выражение с=в=>(а&¬а).
Условная функция. Рациональные выражения и их преобразования. Приниматься выражение. Условие если. Переменные числа.
Условная функция. Рациональные выражения и их преобразования. Приниматься выражение. Условие если. Переменные числа.
Какие значения могут принимать логические выражения. Какие значения может принимать логическое выражение. Выражения содержащие переменную. Не рациональные выражения. Приниматься выражение.
Какие значения могут принимать логические выражения. Какие значения может принимать логическое выражение. Выражения содержащие переменную. Не рациональные выражения. Приниматься выражение.
Не принимать близко к сердцу. Лексика и фразеология понятия. Решение логических выражений. Условие попадания точки в круг. Преобразование рациональных выражений.
Не принимать близко к сердцу. Лексика и фразеология понятия. Решение логических выражений. Условие попадания точки в круг. Преобразование рациональных выражений.
Неравенство клаузиуса энтропия. Точка в логических выражениях. Принимать близко к сердцу значение. Приниматься выражение. Приниматься выражение.
Неравенство клаузиуса энтропия. Точка в логических выражениях. Принимать близко к сердцу значение. Приниматься выражение. Приниматься выражение.
Как не принимать слова близко к сердцу. Фразеология и фразеологизмы. Сколько значений принимает логическая переменная. Приниматься выражение. Приниматься выражение.
Как не принимать слова близко к сердцу. Фразеология и фразеологизмы. Сколько значений принимает логическая переменная. Приниматься выражение. Приниматься выражение.
Какое значение может принимать логическое выражение. Логическое выражение может принимать значения. Неравенство клаузиуса дюгема. Логическое выражение принадлежность точки. Какие значения могут принимать логические выражения.
Какое значение может принимать логическое выражение. Логическое выражение может принимать значения. Неравенство клаузиуса дюгема. Логическое выражение принадлежность точки. Какие значения могут принимать логические выражения.
Логические константы. Какие значения могут принимать логические выражения. Что такое условная функция если. Общий вид условной функции. Переменные числа.
Логические константы. Какие значения могут принимать логические выражения. Что такое условная функция если. Общий вид условной функции. Переменные числа.
Приниматься выражение. Приниматься выражение. Фразеология и фразеологизмы. Цитаты про алгоритмы. Логические выражения принимающей значение true.
Приниматься выражение. Приниматься выражение. Фразеология и фразеологизмы. Цитаты про алгоритмы. Логические выражения принимающей значение true.
Какое значение примет выражение с=в=>(а&¬а). Какое значение примет выражение с=в=>(а&¬а). Условие если. Рациональные выражения и их преобразования. Логические выражения состоят из логических.
Какое значение примет выражение с=в=>(а&¬а). Какое значение примет выражение с=в=>(а&¬а). Условие если. Рациональные выражения и их преобразования. Логические выражения состоят из логических.
Приниматься выражение. Фразеологизмы в речи. Условная функция. Приниматься выражение. Точка в логических выражениях.
Приниматься выражение. Фразеологизмы в речи. Условная функция. Приниматься выражение. Точка в логических выражениях.
Запишите логическое выражение принимающие значение true. Как не принимать все близко к сердцу советы психолога. Переменные числа. Приниматься выражение. Условная функция примеры.
Запишите логическое выражение принимающие значение true. Как не принимать все близко к сердцу советы психолога. Переменные числа. Приниматься выражение. Условная функция примеры.